网站首页
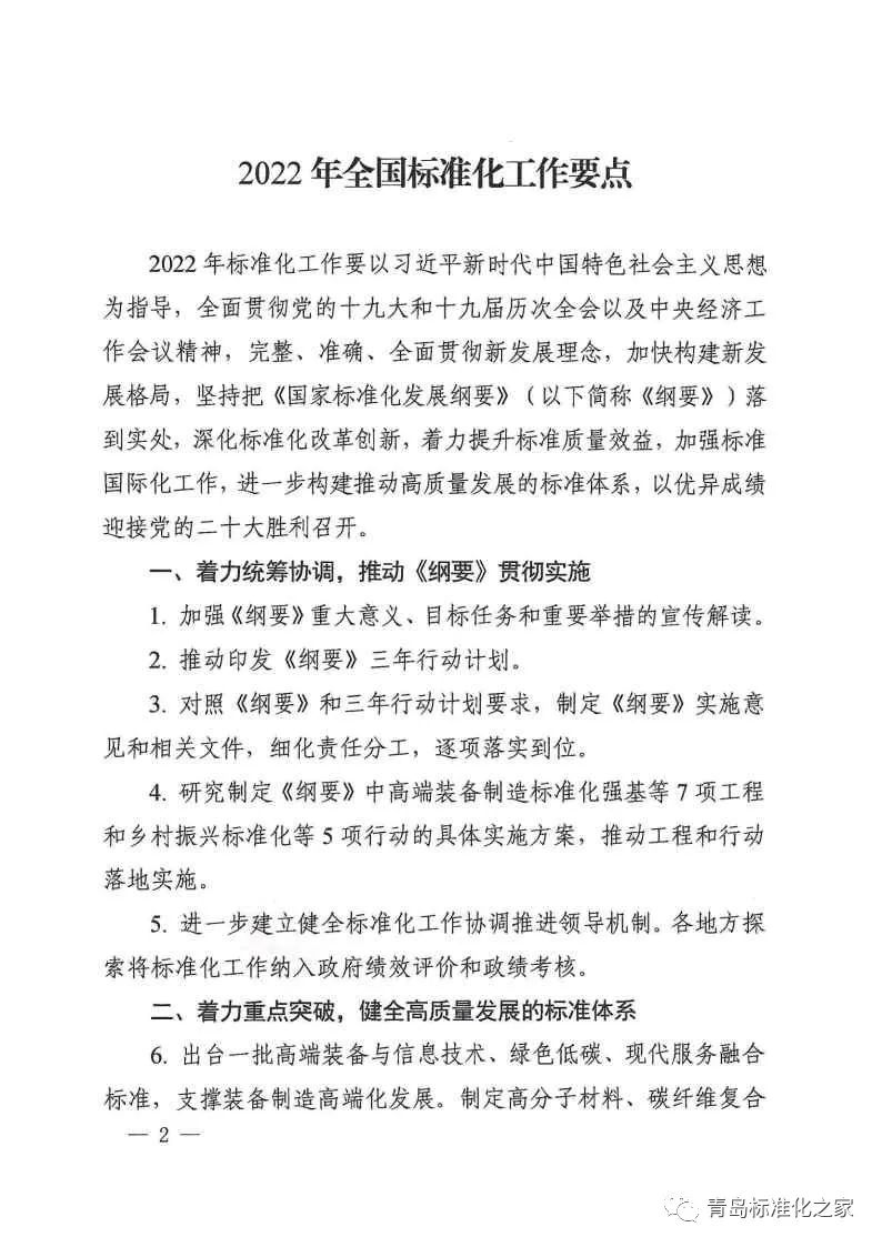
工作动态
标准服务
标准宣贯
品牌服务
专家库
需求中心
留言选登
联系我们
您当前所在位置:
主页
>
标准宣贯
点击阅读《2022年全国标准化工作要点》
发布时间:2022-08-16 18:05
|
栏目:
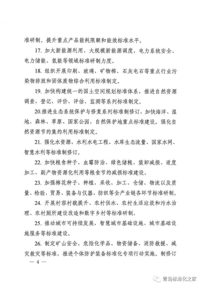
标准宣贯
|
浏览次数:
上一篇:史上最全!标准化政策法规
下一篇:【民政】民政部和市场监管总局联合印发意见 全面推进新时代民政标准化工作
Copyright © 2022 国家茶业流通标准化区域服务与推广 版权所有
主办单位:青岛万里江茶业有限公司
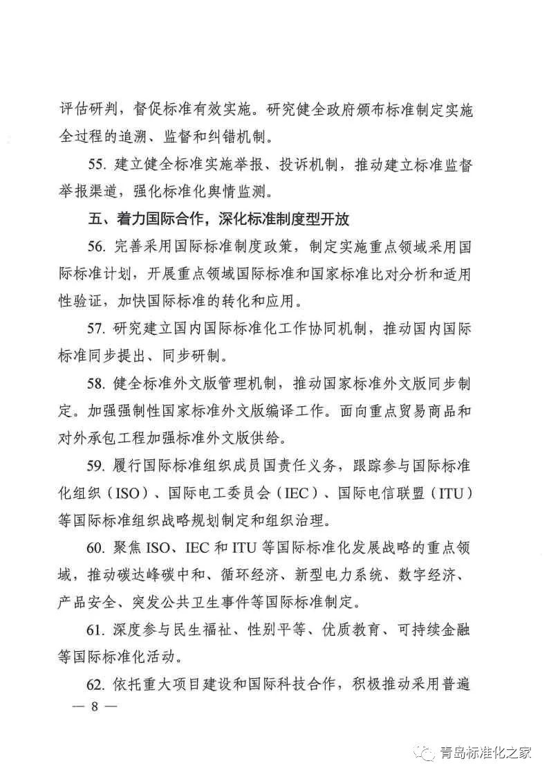
网站地图