网站首页
工作动态
标准服务
标准宣贯
品牌服务
专家库
需求中心
留言选登
联系我们
您当前所在位置:
主页
>
标准宣贯
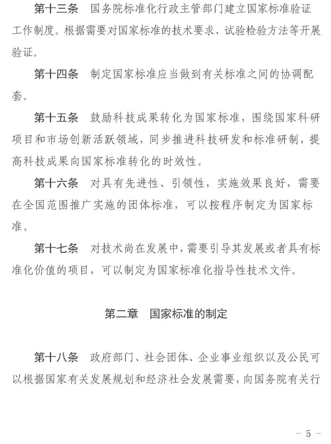
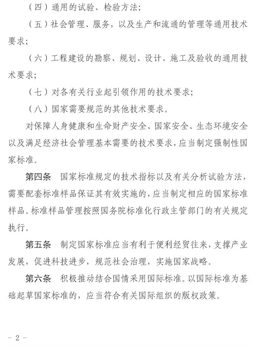
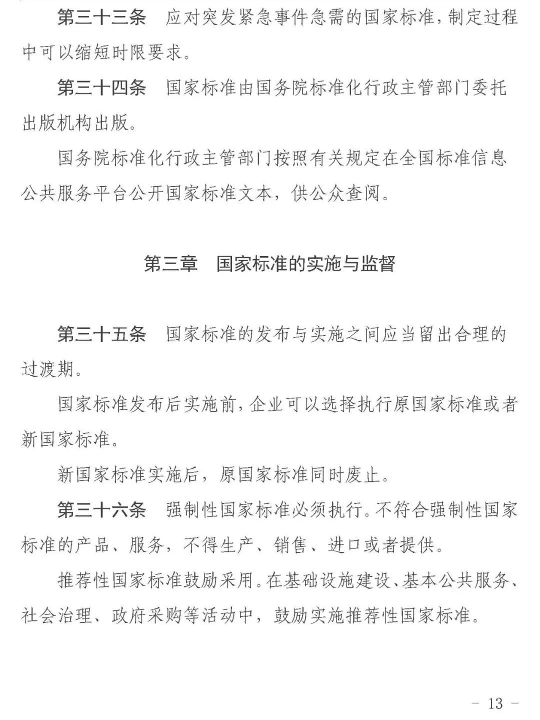
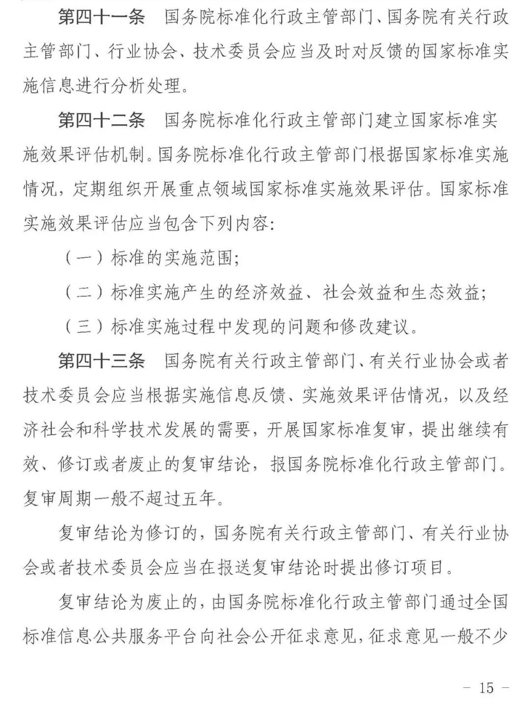
国家市场监督管理总局发布《国家标准管理办法》,明年3月1日起实施
发布时间:2022-11-30 16:28
|
栏目:
标准宣贯
|
浏览次数:
本篇文章或报
道转自 市场监管总局
上一篇:标准编写:名称(一)
下一篇:2023年标准化工作这样干!——全国标准化工作会议在京召开
Copyright © 2022 国家茶业流通标准化区域服务与推广 版权所有
主办单位:青岛万里江茶业有限公司
网站地图